伊利集团
企业会员 [ 第4年 ] • 未实名认证
食品
公司介绍

公司档案 [ 资料未认证 ]
| 公司名称 | 伊利集团 |
| 主营行业 | 酒水饮料行业; |
| 所在地 | 内蒙古 |
| 公司地址 | 金川大道8号 |
| 公司类型 | 企业单位 |
| 经营模式 | 制造商 |
| 公司规模 | 50-99人 |
| 注册年份 | 2014 |
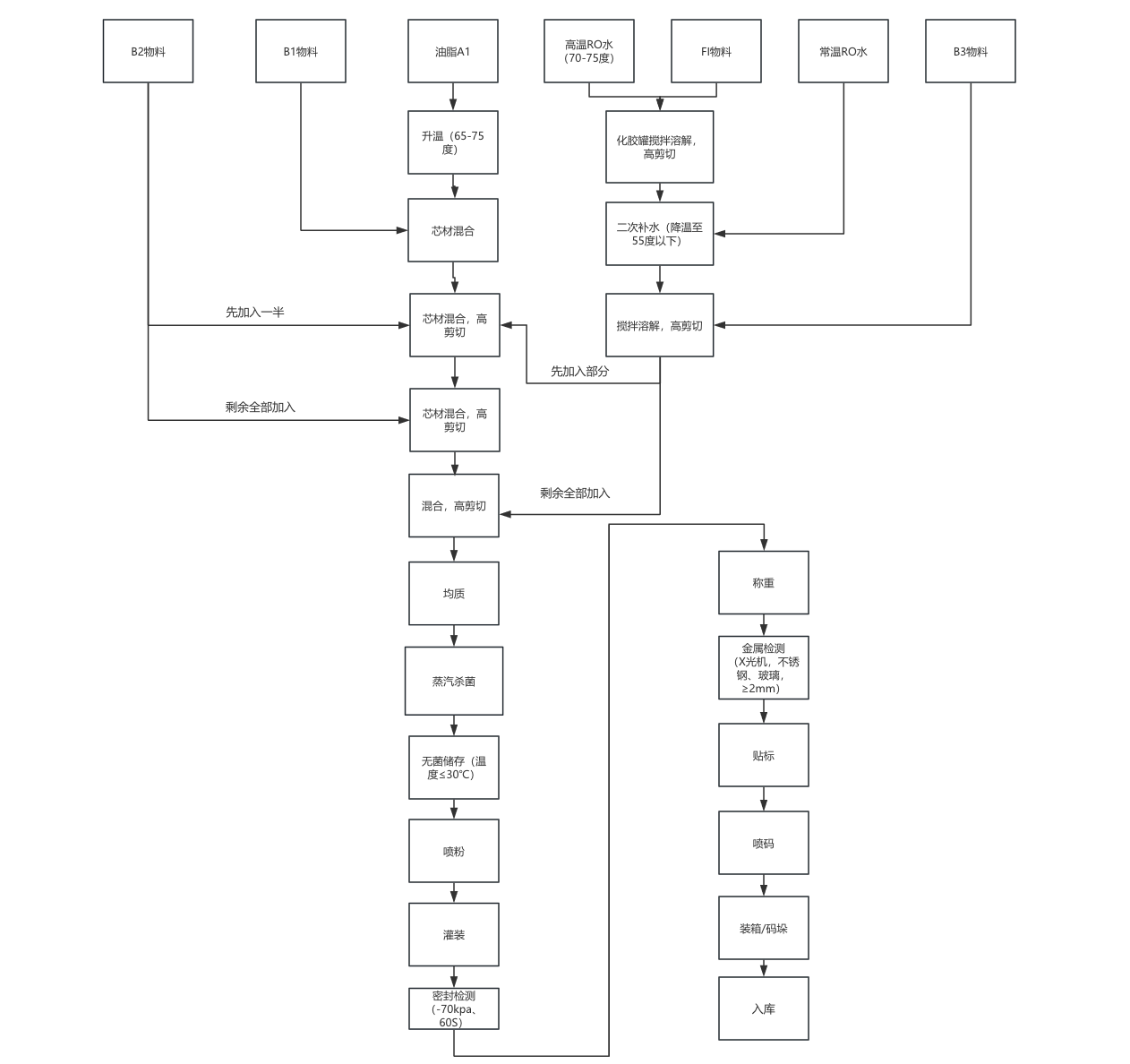
| 采购产品 | 根据工艺图,寻找原料代工厂,欢迎能满足该工艺的工厂联络,谢谢。 |
免责声明:昊图食品网展示的企业信息及供求信息由会员自行发布与提供,昊图食品网对其信息的真实性、准确性和合法性不承担任何责任,欢迎对不良信息进行 [ 举报 ] 。